Skip to main content
Miniature Microswitch

Microswitch V3S

  • Fast delivery
  • Reliable shipping
  • Variable quantities

Data sheet

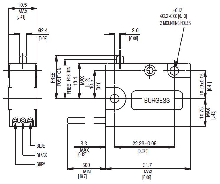
All technical details, specifications, and dimensional drawings can be found in the corresponding data sheet.

Lever variants

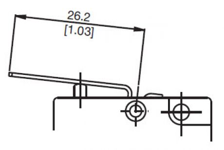
Plain lever Y1

26,2 mm long

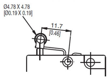
Roller lever YR

11,7 mm long

Roller lever XR YR1

24,2 mm long

V3S Lever variants

Stößel
Hebel Y1
Hebel YR1
Hebel YR